作者: 安锐测控 / 2024年6月17日
一、监测背景
我国地质地貌复杂,气候多样,地质活动频繁,自然灾害隐患广布。地壳运动、岩石风化等因素,使山体稳定性下降,汛期雨水、地下水侵蚀或外力作用下,边坡极易失衡,引发滑坡、崩塌等地质灾害,严重威胁交通基础设施安全,高速公路边坡灾害可致交通中断、人员伤亡,防治需求迫切。然而,当前人工监测设备如滑动式测斜仪等,受边坡位置影响大、精度低,还存在数据处理难、易篡改等问题,难以满足实际需求,亟需更先进的自动化监测技术为边坡稳定性评估与风险预警提供可靠支撑。

二、边坡监测系统概述
边坡监测系统是融合前端传感器、中端采集器以及后端云平台组成的自动化安全监测体系。该系统通过在边坡关键区域安装智能传感器,实时采集地表位移、深部变形、孔隙水压力、降雨量及岩土体应力应变等核心参数,实现对边坡稳定性状态的动态感知与形变趋势智能推演。当系统监测到位移速率超限、深层滑移面突变、地下水位骤升或降雨量触发阈值时,安锐云平台自动激活多级预警机制(蓝/黄/红警报),通过短信、平台弹窗、现场声光报警等多渠道推送风险信息,同步生成地质加固建议与应急避险指令(如交通阻断或人员撤离),为边坡防护动态设计、灾害应急处置及工程运维决策提供全链条数据支撑,推动边坡安全管理从被动抢险向预测性防护的范式升级。

(边坡监测系统架构)
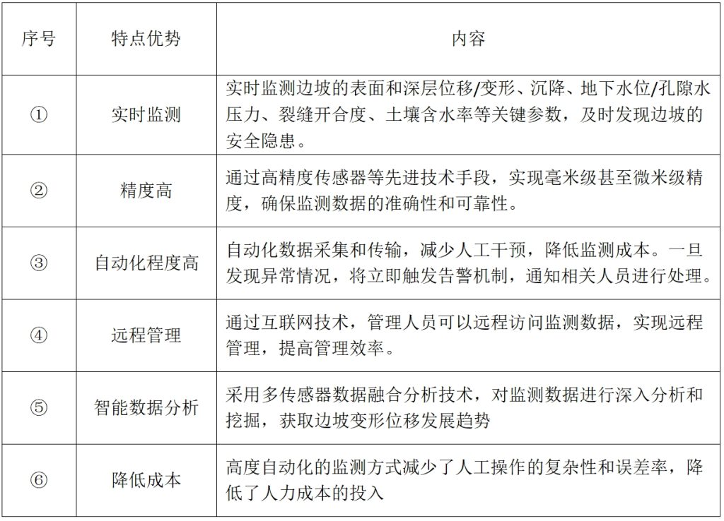
三、自动化监测的特点优势

四、边坡监测内容及设备选型

边坡结构安全监测项目的主要监测指标:
-
岩体深层内部位移监测:使用节段式位移计、串联式固定测斜仪。对边坡岩土体内部的变形特征、潜在滑动面的位置、深度以及变形发展趋势进行在线监测。
-
表面位移监测:应用变焦视觉位移监测仪或GNSS进行水平位移、沉降二维位移测量,捕捉坡体表层的移动迹象(水平位移、沉降、倾斜),为滑坡预警提供第一手数据。
-
落石、挡土墙监测:采用无线倾角仪对挡土墙倾覆和崩塌落石变化进行测量。
-
沉降监测:采用静力水准仪对边坡台阶或易发生沉降变形处进行监测。
-
土压力监测:应用土压力传感器对土体压力进行测量。
-
孔隙水压监测:采用渗压计对土体内部土壤或岩石中的孔隙水压力进行实时监测。评估土体的抗剪强度。
-
裂缝监测:应用拉线位移计对边坡产生的裂缝开合度进行实时监控量测。
-
环境辅助监测:采用环境监测站对边坡进行地下水位、降雨量、土壤含水率等数据进行测量。


安锐科技致力于物联网技术闭环,覆盖传感器数据采集、边缘计算、云端存储与分析的全链路技术,支持多设备联动控制与智能决策。始终秉承“创新开启未来·科技创造自由”理念,以“结构更安全”为使命,持续探索物联网(AIoT)技术与产业深度融合,深耕“硬件+AI平台+场景应用”全链条技术生态,致力于为全球客户提供智能化、数字化、可持续的科技服务。
